|
2020年职业卫生健康体检招标时间:2020-08-25 9001z以诚为本 2020年职业卫生健康体检招标书
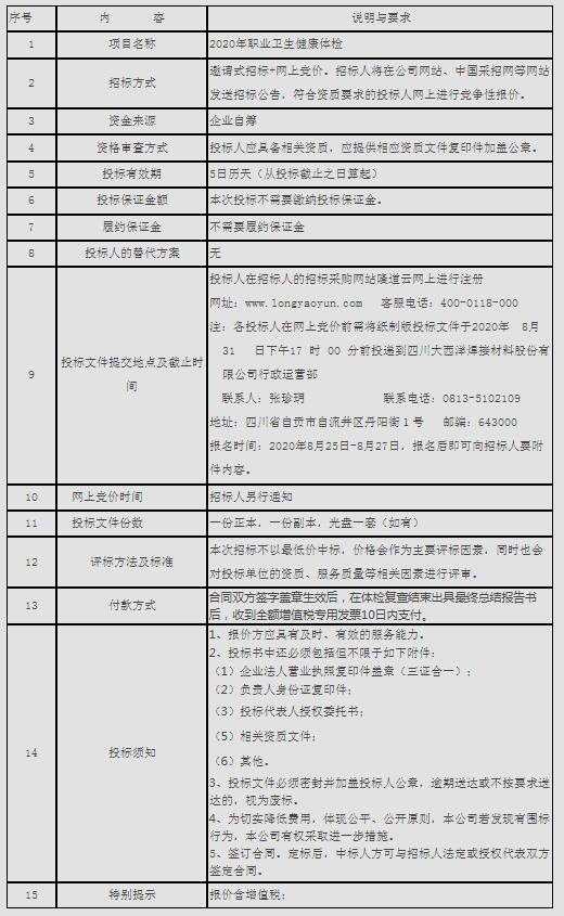
9001z以诚为本 就2020年职业卫生健康体检进行邀请招标,请贵单位按本招标文件的规定提交投标文件。 1、项目名称:2020年职业卫生健康体检 2、项目内容:粉尘作业、粉尘和噪声作业、机动车驾驶作业、粉尘和高温作业、焊工作业、电工作业、酸碱作业、汞作业、高空作业。 3、项目要求:(1)各作业职业病体检按照《职业健康监护技术规范(GBZ188-2014)》的在岗规定设置对应的检查项目。(2)各作业要有每项体检项目的明细费用,便于复查收费参照。(3)体检费用不包含复查费用。(4)按《职业病防治法》相关要求提供各类体检结果资料、报告。 4、发标、现场考察、答疑及开标时间:详见《投标须知表》。 5、递交投标文件截止时间、地点:详见《投标须知表》。 6、2020年职业健康体检报价汇总表:见附件1。
招标人:9001z以诚为本 招标办联系人:张珍? 联系电话:0813-5102109 、18095064879 答疑联系人:徐波(电话:13990022767) 传真: 0813-5101216 E-Mail:503019185@qq.com 日 期:2020年8月
投标须知表
上一篇公司档案数字化招标下一篇水玻璃汽化罐和溶解滚筒招标 |
