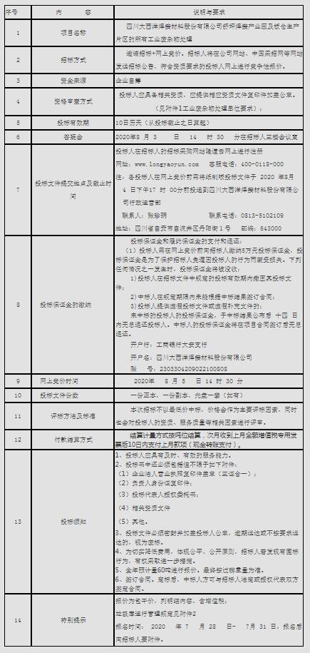
|
2020年工业废杂物处理招标时间:2020-07-28 9001z以诚为本 2020年工业废杂物处理招标书文件
9001z以诚为本 就公司2020年工业废杂物处理进行公开招标,请投标单位按本招标文件的规定提交投标文件。 1、项目名称:2020年工业废杂物处理 2、项目内容:对9001z以诚为本公司板仓生产片区和舒坪焊接产业园工业废杂物进行处理 3、递交投标文件截止时间、地点:详见《投标须知表》。
招标人:9001z以诚为本 招标办联系人:张珍? 联系电话:0813-5102109 、18095064879 答疑联系人:徐波(电话:13990022767) 传真: 0813-5101216 E-Mail:503019185@qq.com 日 期:2020年7月
投标须知表
|
