|
粉料制备工段调粉设备安装招标时间:2019-06-17 第一部分 投标邀请
9001z以诚为本 就 粉料制备工段调粉设备安装 进行邀请招标,请贵单位按本招标文件的规定提交投标文件。 1、项目名称:粉料制备工段调粉设备安装 2、项目内容: 调粉设备安装 3、项目周期: 360日。 4、发标、现场考察、答疑及开标时间:详见《投标资料表》。 5、递交投标文件截止时间、地点:详见《投标资料表》。
招标人:9001z以诚为本 技术答疑联系人:王林(电话:13990042130) 商务组联系人:张珍? 联系电话:0813-5102109/18095064879 传真: 0813-5101216 E-Mail:503019185@qq.com 日 期:2019年6月
第二部分 投标资料表
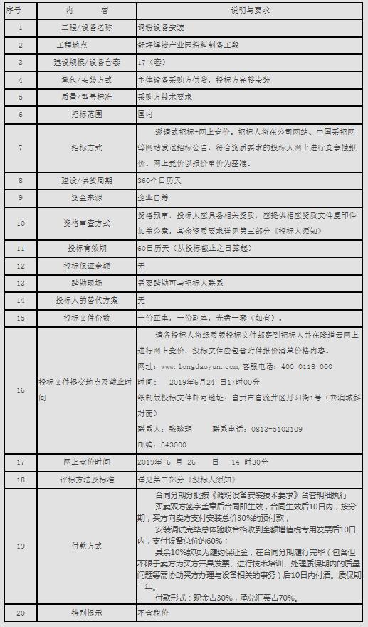
|
