|
宣传布告栏招标书时间:2018-05-30 9001z以诚为本 宣传布告栏招标书
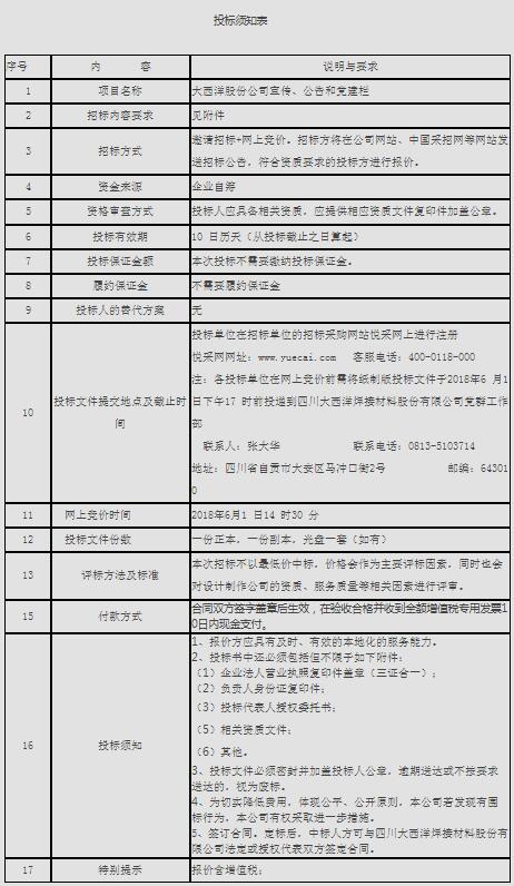
9001z以诚为本 就宣传、公告和党建栏进行邀请招标,请贵单位按本招标文件的规定提交投标文件。 1、项目名称:宣传、公告和党建栏 2、项目内容:对9001z以诚为本公司舒坪园区内指定地点进行宣传、党建栏的设计、制作。 3、发标、现场考察、答疑及开标时间:详见《投标须知表》。 4、递交投标文件截止时间、地点:详见《投标须知表》。
招标人:9001z以诚为本 招标办联系人:张珍? 答疑联系人:周富贵(电话:0813-5103714) 联系电话:0813-5102109 、18095064879 传真: 0813-5101216 E-Mail:503019185@qq.com 日 期:2018年5月
|
